User Tools

Site Tools


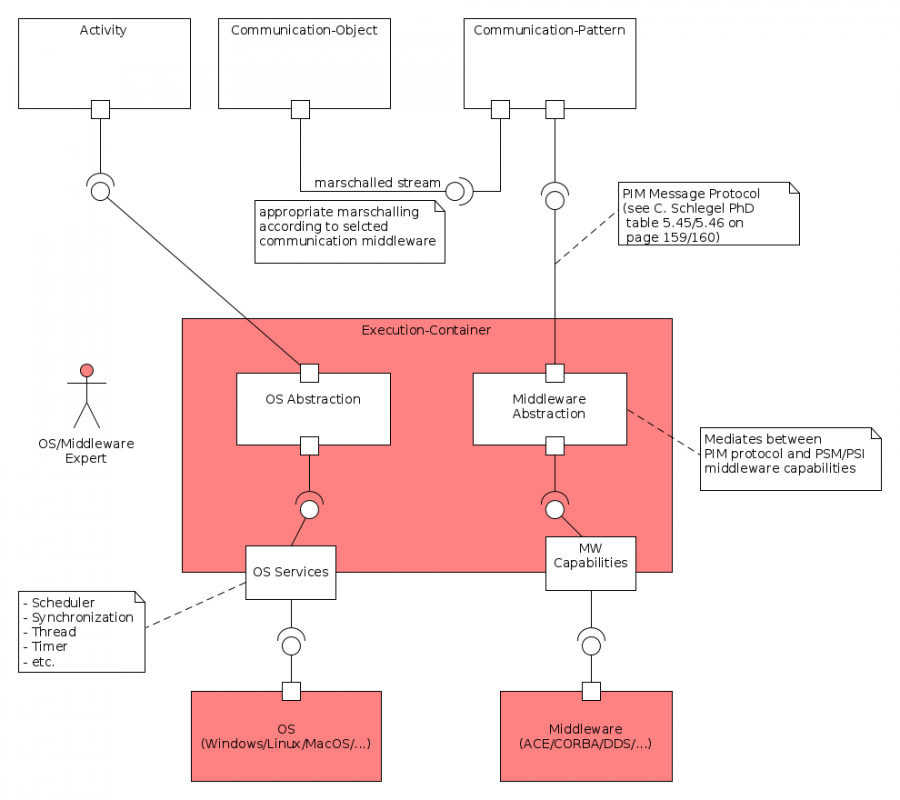
modeling:views:executioncontainerstructureview.png

executioncontainerstructureview.png

executioncontainerstructureview.png
Date:
2019/06/27 15:54
Filename:
executioncontainerstructureview.png
Format:
PNG
Size:
44KB
Width:
990
Height:
880
References for:
Execution Container View

This list might not be complete due to ACL restrictions and hidden pages.